플랜트 설비 도면의 종류와 차이를 정리했습니다. P&ID, PEFS, GA, ISO 도면의 정의와 실무 적용 사례를 통해 설계와 시공 흐름을 이해하세요.
1. 서론 – 설계 도면이라고 다 같은 도면이 아니다
“이거 GA 도면인가요, P&ID인가요?”
“도면은 있는데 시공을 못하겠어요.”
플랜트 설계 도면에는 목적에 따라 서로 다른 형식, 정보, 해상도, 관점이 존재한다.
특히 설비 배관과 관련된 도면은 설계→승인→제작→시공→운전 단계에 따라 다르게 쓰인다.
이번 글에서는 현장에서 가장 많이 쓰이는
P&ID, PEFS, GA, ISO 도면의 역할과 차이를 정리한다.
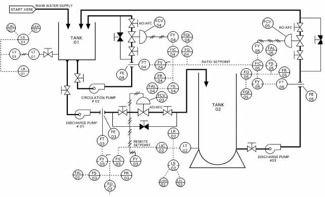
2. 도면의 기본 분류

| 도면명 | 전체 명칭 | 목적 |
| P&ID | Piping & Instrumentation Diagram | 배관 흐름 + 계장 제어 |
| PEFS | Process Engineering Flow Scheme | 공정 중심의 흐름도 (P&ID보다 간략) |
| GA | General Arrangement | 설비 위치/배치/크기 |
| ISO | Isometric Drawing | 3D 기반 배관 시공 도면 |
3. 각 도면 설명 & 실무 용도
① P&ID – 설비 & 제어의 설계 중심
- 배관, 밸브, 계기, 기계설비 구성을 심볼과 라인으로 표현
- 설계/제어/안전 기준 반영
사용 단계: 기본설계, 허가신청, 계장 설계, 시공 전 검토

② PEFS – 공정 중심 흐름도
- P&ID보다 단순화된 설계 흐름도
- 장비 간의 순서, 유체 흐름, 주요 정보만 표시
- 주로 공정설계 초기 or 고객용 설명자료로 사용

③ GA – 평면·측면에서 본 설비 배치
- 설비의 위치, 높이, 배치간 간격 등을 도면에 표현
- 배관경로와는 달리 건축적 배치 중심
- 시공 전 현장 Layout 계획 시 필수

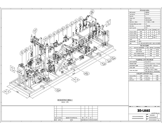
④ ISO 도면 – 시공용 상세 배관도
- 3D 관점으로 단일 배관을 상세하게 그림
- 엘보, 티, 플랜지 위치, 용접 길이 등 표시
- 실제 제작·시공에 가장 밀접한 도면

4. 한눈에 보는 도면 비교표
| 항목 | P&ID | PEFS | GA | ISO |
| 사용 목적 | 설계/계장 | 공정 흐름 | 배치 Layout | 배관 시공 |
| 표현 방식 | 2D 기호 | 흐름선 중심 | 평면/측면 | 3D 단선 |
| 세부 정보 | 높음 | 낮음 | 위치 중심 | 배관 상세 |
| 사용 시점 | 기본설계~운전 | 초기공정 | 시공 전 | 시공 중 |
| 대상 독자 | 설계팀, 계장팀 | 공정팀, 고객 | 건축팀, 시공팀 | 배관팀, 제작팀 |
5. 실무에서 자주 묻는 질문
Q. P&ID랑 ISO 도면이 다른 이유는?
→ P&ID는 전체 개념도, ISO는 “이 배관 하나” 시공용
Q. GA 도면이 없으면 뭐가 문제되나요?
→ 설비 간 간섭 발생, 실제 현장 시공 불가
Q. PEFS만 가지고 설계 가능할까요?
→ 불가능. P&ID는 반드시 필요. PEFS는 설명용
6. 결론 – 도면은 ‘단계별 도구’다
도면마다 목적이 다르다.
어디서 무얼 보기 위한 도면인지 이해하고 쓰는 것이 실력이다.
- GA 도면 없이 설치? 설비 간 충돌 생김
- ISO 없이 시공? 플랜지 위치 달라짐
- P&ID 없이 제어? 운전 중 사고 발생
도면은 문서가 아니라, 설계자의 의도이자 시공자의 언어다.
산업 배관 도면 보는 법 – 플랜트 초보자를 위한 가이드
플랜트 현장이나 반도체, 화학공정, 제약·식음료 산업에서는 배관 도면(Piping Drawing) 을 해석하는 능력이 매우 중요합니다. 이 도면은 단순한 배관 설계도가 아니라, 유체의 흐름, 밸브·계기·장
nowday.tistory.com
플랜트 도면 기호 20선 – P&ID 심화 해설
한 장으로 보는 산업 배관 도면 기호 총정리, P&ID 도면 해석이 어렵게 느껴진다면, 가장 먼저 익혀야 할 것은 바로 기호(Symbol)입니다. 실제로 많이 사용되는 20가지 핵심 기호를 모아 한눈에 보기
nowday.tistory.com
플랜트 배관 용접이란? 이음 종류, 설계 도면 보는 법까지
플랜트 배관 용접의 기본 원리와 이음 방식, 도면 해석법까지 정리했습니다. 산업 현장 실무자를 위한 핵심 가이드입니다. 1. 서론: 배관 용접은 ‘연결’이 아닌 ‘설계의 완성’이다플랜트 배
nowday.tistory.com
밸브 재질별 특징 & 내화학성 비교 – 스테인리스, PFA, PTFE, PVC
산업용 밸브 선택에서 가장 중요한 요소 중 하나는 **재질(Material)**입니다.배관 내 유체의 종류, 압력, 온도, 부식성에 따라 밸브 재질을 달리해야 안전성과 내구성을 확보할 수 있기 때문이죠.이
nowday.tistory.com
산업용 압력용기의 종류와 설계 기준 – ASME vs KS 완전 정리
산업용 압력용기의 정의, 종류, ASME와 KS 기준의 차이, 외주 제작 시 체크포인트까지 정리했습니다. 반도체, 플랜트 설비 담당자를 위한 가이드입니다.1. 압력용기, 왜 제대로 알아야 할까?“외주
nowday.tistory.com
'산업·기술 자료 > 산업 규격·기준표 자료 (KS·JIS·ANSI)' 카테고리의 다른 글
| 플랜트 도면 기호 30선 – P&ID 기호 심화 해설 (0) | 2025.04.08 |
|---|---|
| P&ID 보는 법 완전 정리 – 실무자가 자주 실수하는 해석 포인트 5가지 (0) | 2025.04.07 |
| 배관 규격과 스케줄(Schedule)의 모든 것 – 플랜트 배관 설계 기초 가이드 (0) | 2025.03.30 |
| 플랜트 도면 기호 20선 – P&ID 간단 해설 (0) | 2025.03.30 |
| 산업 배관 도면 보는 법 – 플랜트 초보자를 위한 가이드 (0) | 2025.03.29 |